为了深入学习贯彻党的十九大和十九届二中、三中、四中、五中全会精神,深入学习贯彻习近平总书记关于精神文明建设的重要论述和习近平总书记考察云南重要讲话精神,紧紧围绕庆祝中国共产党成立100周年这条主线,持续深化公民思想道德建设,铸牢中华民族共同体意识,充分发挥“红土地之歌”演讲大赛,以公民思想道德建设品牌载体,以杰出校友张桂梅为榜样,争做“四有”好老师,着力培养担当民族复兴大任的时代新人,促进全校师生在理想信念、价值理念、道德观念上紧紧团结在一起,唱响主旋律,传播正能量,为推动学校“长大长壮长美”,谱写好中国梦的丽师新篇章提供坚强思想保证、强大精神动力和丰润道德滋养。

4月30日,学校举办“学党史 庆百年 心向党”暨第二届“学习时代楷模张桂梅,争做‘四有’好老师”演讲比赛、第十三届“红土地之歌”演讲大赛复赛,来自各学院的13名教师、12名青年学子参加比赛,150余名学生观看比赛。本次演讲比赛,以“庆建党百年育时代新人”为主题。比赛在艺术楼演播厅拉开序幕。

彭鸿昌副书记在致辞中指出,这次演讲是庆祝中国共产党成立100周年、开展党史学习教育的系列活动之一。通过演讲比赛,进一步丰富党史学习教育内容,进一步用党的光荣传统和优良作风坚定信念、凝聚力量,用党的伟大实践和历史经验启迪智慧、砥砺品格,激发全校广大师生战胜困难、迎难而上、开拓进取的奋斗精神,做到对党忠诚、心系群众、艰苦奋斗、无私奉献。

比赛中,参赛选手紧紧围绕主题,并结合身边人、身边事,用鲜活的故事、朴实的语言、真挚的情感,深情讲述红色基因在一代代中国共产党人的顽强拼搏、砥砺奋斗中薪火相传,锻造出的一系列伟大的革命精神在脱贫攻坚战、疫情防控等方面作出的贡献,抒发了对中国共产党、对祖国的真挚情怀。

比赛中,选手们用慷慨激昂的情感,生动活泼的语言,用最饱满的精神状态进行精彩的演讲。演讲高潮迭起,精彩纷呈,观众聚精会神聆听,不时报以热烈的掌声。

蔡晓龄老师对本次演讲比赛进行点评,她说,这届演讲有特点,有亮点,有新意;希望选手从以下几方面提升能力:一是演讲比赛要明确方向,明确主题;二是任何比赛都有规章,要严格遵守比赛规则;三是演讲是一门艺术,要以情动人。

活动邀请宣传部部长杨林军、民族文化研究中心主任木春燕、文学与传媒学院院长韩敬源、民族文化研究中心蔡晓龄老师、教师教育学院副院长齐静怡担任评委。

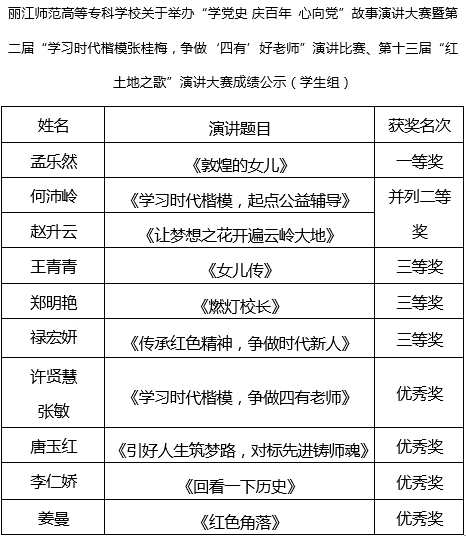
经过两个多小时的角逐,最终评选出教师组一等奖2名、二等奖3名、三等奖3名、优秀奖5名;学生组一等奖1名、二等奖2名、三等奖3名、优秀奖4名。

